CMDB (Configuration Management Database) Template
Gain full visibility into your IT assets, services, dependencies, and risks with Jira, Confluence, and Jira Service Management (JSM) Assets.
The CMDB Template for Atlassian provides a complete structure for documenting, tracking, and controlling all configuration items (CIs) across your IT environment. Built on Jira, Confluence, and JSM Assets, it helps IT teams maintain an accurate inventory of hardware, software, services, integrations, dependencies, and relationships—supporting operations, incident response, audits, and strategic planning.
Why you need a CMDB Template with Jira Service Management Assets and Confluence
Unified Inventory of All Configuration Items
Track hardware, software, services, environments, and dependencies in one central system using JSM Assets.
Improved Incident & Problem Resolution
Quickly identify affected systems, upstream/downstream dependencies, and responsible owners during outages or service disruptions.
Change Management Alignment
Link CIs to change requests, evaluate impact, and reduce operational risk with accurate configuration data.
Compliance & Audit Readiness
Maintain an audit-ready record of assets, versions, changes, ownership, and lifecycle events.
Operational Risk Reduction
Monitor risks related to unsupported systems, outdated versions, or critical dependency gaps.
Clear System Relationships & Architecture Mapping
Visualise how applications, services, servers, networks, and integrations connect across the enterprise.
Consulting Service for Developing Enterprise Architecture and CMDB Model
Enterprise Architecture Consulting
Enterprise Architecture
Read MoreWho will use a CMDB Template
- IT Operations Teams – Manage configuration items, environments, and dependencies.
- Service Desk Agents – Use CMDB data during incident, problem, and request resolution.
- Change & Release Managers – Evaluate risk, plan changes, and update CI records.
- Security & Compliance Teams – Monitor ownership, access, risk, and asset compliance.
- SRE / DevOps Teams – Track deployment environments, versions, and service topology.
- Executives & IT Leaders – View strategic dashboards on assets, risks, and lifecycle costs.
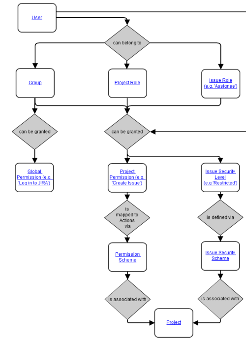
Example of CMDB Relations Metamodel
CMDB Configuration Relations Example
What is included in the CMDB Template
- Structured CI Models in JSM Assets – Pre-defined categories for hardware, software, applications, services, environments, and integrations.
- Dependency Mapping – Visual relationship diagrams showing upstream and downstream dependencies.
- Configuration Item Lifecycle Tracking – Version changes, updates, ownership, and deprecation timelines.
- Incident, Problem & Change Linking – Connect CIs directly to operational workflows in Jira and JSM.
- Risk & Compliance Attributes – Track vulnerabilities, outdated versions, unsupported technologies, and audit flags.
- Confluence Knowledge Hub – CI documentation, architecture diagrams, SOPs, and governance processes.
- CI Health, Cost & Risk Dashboards – Real-time reporting on asset freshness, lifecycle stage, cost, ownership, and risk.
This Template is an Integrated Part of Solution:
Enterprise Architecture & CMDB with Jira Service Management
Drive enterprise agility with integrated Enterprise Architecture, Business Capability &...
Read MoreTemplates that Integrate with Configurations Management Database Template
Business Capabilities Management Template
Template Business Capabilities Management Template Define, assess, and optimize the...
Read MoreApplications Management Template
Template Application Management Template Manage application access, lifecycle, onboarding /...
Read MoreAsset Management Template
Template Asset Management Template Gain full control of organizational assets...
Read MorePortfolio Performance Report Template
Template Portfolio Performance Report Template for Atlassian Track portfolio health,...
Read MoreDeveloper Metrics and Report Template
Template Developer Metrics and Report Template for Atlassian Track engineering...
Read MoreCustomer Service Desk Template with Jira Service Management and Confluence
Customer Service Desk to manage requests, streamline support workflows, and...
Read MoreEmployee Offboarding Template with Jira and Confluence
Streamline offboarding with Jira and Confluence using automated workflows, task...
Read MoreFAQ about Configurations Management Database Template
Yes. It comes with pre-built CI structures, relationship types, and asset models that can be extended or customised.
Absolutely. Jira and JSM workflows can automatically attach related CIs for faster analysis and resolution.
Yes. JSM Assets supports full dependency mapping, including applications relationships.
Yes. Ownership, versions, changes, lifecycle events, and risk indicators make audits much easier.